Jawaban Soal Ipa Kelas 7 Tentang Kunci Dikotom

Materi Pendidikan dan Soal.

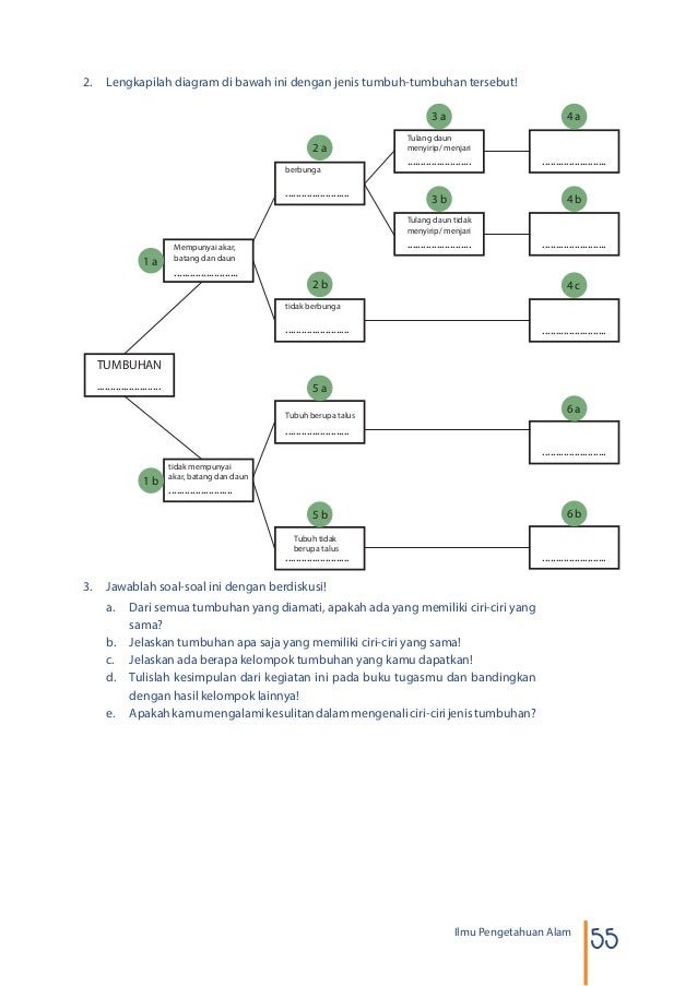
Jawaban Soal Ipa Kelas 7 Tentang Kunci Dikotom. KUNCI JAWABAN IPA SMP KELAS 7 SEMESTER 2 2 Tes Kompetensi Bab 9 A. Soal IPA Kelas 7 SMP Interaksi Makhluk Hidup Dengan Lingkungan Murid Kd 37 interaksi mahluk hidup dengan lingkungan Soal.

Soal Prosedur Pengklasifikasian Makhluk Hidup Idschool
Soal Prosedur Pengklasifikasian Makhluk Hidup Idschool from idschool.net

Soal interaksi makhluk hidup kelas 7 7 Soal dan Jawaban IPA Interaksi Makhluk Hidup dengan Lingkungan. Berikut ini admin akan membagikan soal dan pembahasan ukk uas ipa. Beranda IPA Kelas 7 Contoh Soal Kunci Determinasi Makhluk Hidup dan Kunci Jawaban 20 Agustus 2020 27 Juli 2020 Oleh Adhitya Chandra Mengerjakan soal kunci determinasi makhluk hidup memerlukan ketelitian tinggi agar tidak keliru dalam menjawab.

Soal Essay Interaksi Makhluk Hidup Dengan Lingkungan Kelas 7 Nov 05 2020 10 Soal Essay Tentang Interaksi Makhluk Hidup dengan Lingkungan.

Berikut ini adalah contoh latihan soal tematik kelas 6 tema 6 muatan pelajaran ipa untuk tahun ajaran 2019 2020 lengkap dengan kunci jawaban. Soal IPA Kelas 7 SMP Interaksi Makhluk Hidup Dengan Lingkungan Murid Kd 37 interaksi mahluk hidup dengan lingkungan Soal. Halaman 53 Ipa Kelas 7 Brainly Co Id Kunci Jawaban Biologi Sma X Klasifikasi M H Bio Green Kunci Determinasi Dalam Klasifikasi Makhluk Hidup Kelas Pintar Contoh Kunci Dikotom Dan Kunci Determinasi Hewan Kunci Ujian. Download soal ipa kelas 7 semester 1 beserta kunci jawaban.